beat365平台唯一官网
返回学校主页
首页
学院概况
学院简介
现任领导
办公室
教研室
联系我们
党建工作
党建动态
支部风采
理论学习
样板支部
“四大工程”
主题教育
教育教学
教学动态
课程建设
教材建设
教学改革
教学管理
虚拟仿真
教学团队
科学研究
科研动态
科研项目
科研成果
科研论文、著作
学科建设
学科动态
重点学科
学科简介
重点实验室、研究室
人才培养
研究生教育信息管理系统
学位培养
导师队伍
师承教育
创新创业
博硕驿站
人才培养方案
实训平台
五运六气
经典书院
学生工作
名师风采
教学名师
教学新秀
名师领航
图片集锦
党建
师资
师承
创新创业
大赛
教风学风促进促进月活动
实施方案
工作进程
开展活动
学习党的十九届六中全会精神
您的位置:
首页
>
人才培养
>
创新创业
>
正文
>
人才培养
研究生教育信息管理系统
学位培养
导师队伍
师承教育
创新创业
博硕驿站
人才培养方案
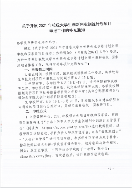
关于开展2021年校级大学生创新创业训练计划项目申报工作的补充说明
更新时间:2021-06-10
附件【
关于开展2021年校级大学生创新创业训练计划项目申报工作的补充通知.pdf
】已下载
次